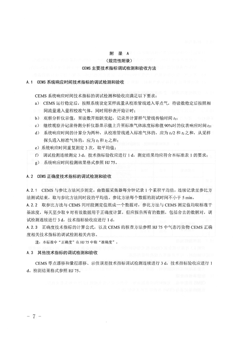
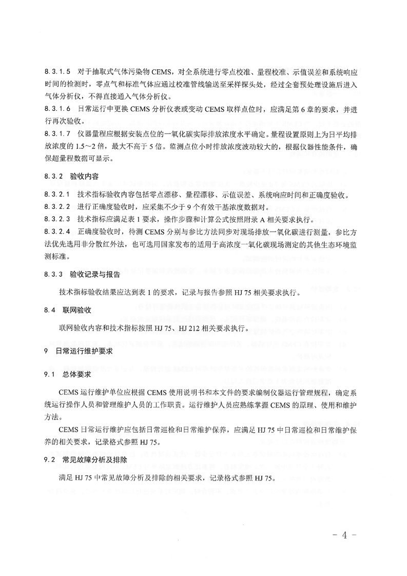
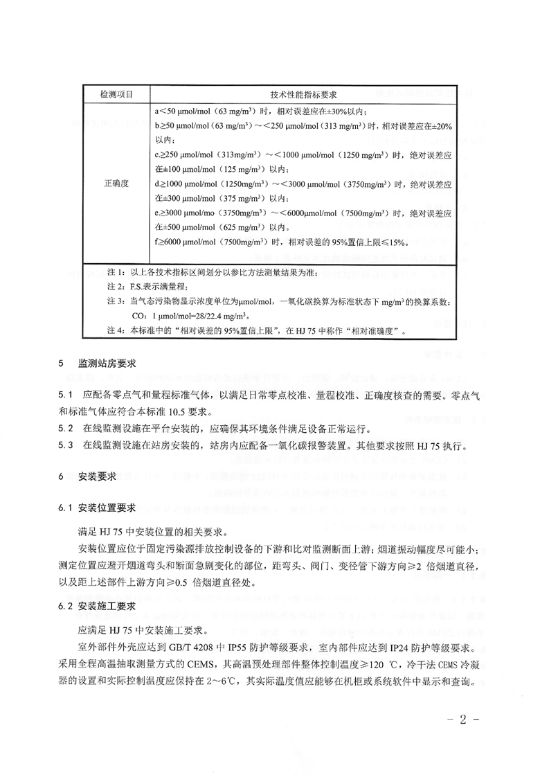
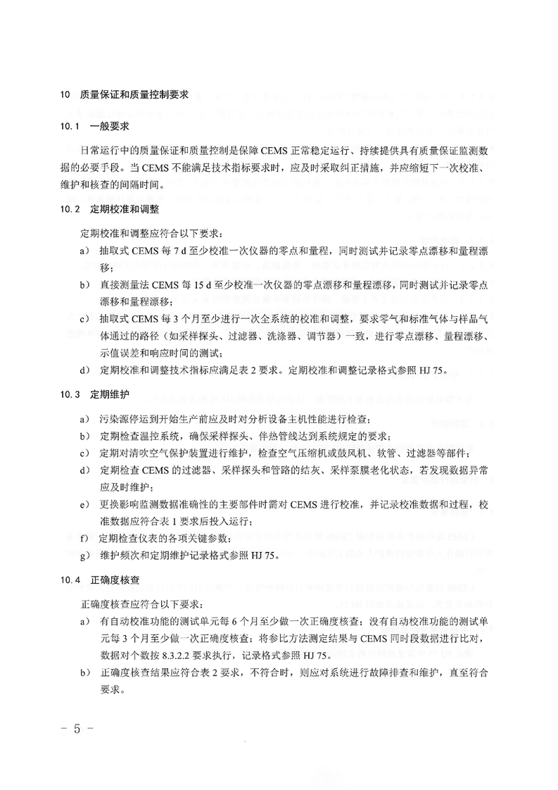
新葡京博彩官网
中国政府网
新葡京博彩官网
生态环境部网站
简体中文
网站地图
联系我们
进入适老化
网站新葡京博彩官网
机构概况
新葡京博彩官网
政务公开
政务服务
公众互动
数据中心
专题专栏
环境监测相关文件
您当前的位置
>
新葡京博彩官网
>
环境监测相关文件
名称
关于印发《河北省钢铁、焦化行业固定污染源废气 一氧化碳连续监测技术要求(试行)》的通知
发布机构
省生态环境监测中心
索引号
0218077J/2023-00652
主题分类
环境监测相关文件
文号
发布日期
2023-10-11
主题词
效力状态
关于印发《河北省钢铁、焦化行业固定污染源废气 一氧化碳连续监测技术要求(试行)》的通知
发布日期:2023-10-11 15:26
信息来源:省生态环境监测中心
访问量:
?
字体 :
[ 大 ]
[ 中 ]
[ 小 ]
扫一扫在手机打开当前页
下一篇:
关于石家庄市栾城区“栾城妇幼保健所”省控 空气站受到人为干扰调查处理情况的通报
保护视力色:
分享
打印本页
关闭窗口
您访问的链接即将离开“新葡京博彩官网 ”门户网站 是否继续?
放弃
继续访问
环境监测相关文件
关于印发《河北省钢铁、焦化行业固定污染源废气 一氧化碳连续监测技术要求(试行)》的通知
来源:省生态环境监测中心 时间:2023-10-11